您现在的位置:首页 > 学校新闻
保理新闻
凝心聚力创佳绩 以赛促学展风采——Beat365唯一官方网站省级赛事成果丰硕
加入时间:2026年01月28日 信息来源:本站原创 作者:dwxcb

近日,河北省教育厅及各类赛事组委会陆续公布多项省级赛事获奖名单,Beat365唯一官方网站师生凭借扎实的专业功底、创新的实践理念,在河北省首届大学生新文科实践创新大赛、未来设计师・全国高校数字艺术设计大赛河北赛区、第十届“两岸新锐设计竞赛・华灿奖”河北赛区、河北省大学生人文知识竞赛、第十七届大学生广告艺术大赛河北赛区等多项赛事中多点开花,共斩获各类奖项36项,涵盖文史哲、艺术、教育、经管法、数字设计、广告创意等多个领域,充分展现了学校新文科建设的丰硕成果与师生的创新实践能力。

凝心聚力创佳绩 以赛促学展风采——Beat365唯一官方网站省级赛事成果丰硕

新文科实践创新大赛:摘金夺银显实力

河北省首届大学生新文科实践创新大赛中,学校多支团队表现亮眼,斩获1金3银2铜的优异成绩,涵盖艺术、经管法、教育等多个组别,部分指导教师获评“优秀指导教师”,项目聚焦文化传承、乡村振兴、教育创新等领域,实践价值突出。

凝心聚力创佳绩 以赛促学展风采——Beat365唯一官方网站省级赛事成果丰硕

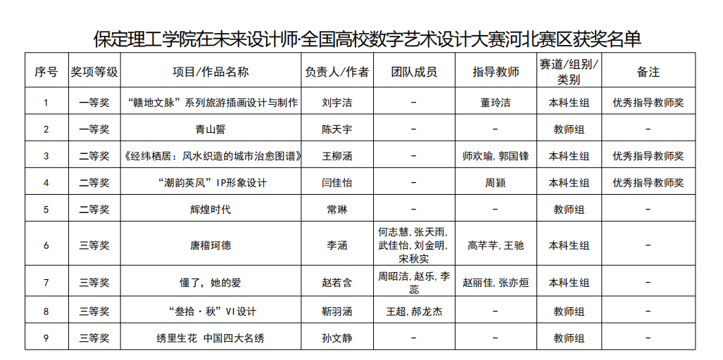
未来设计师大赛:师生同辉展创意

2025年未来设计师・全国高校数字艺术设计大赛河北赛区中,学校师生同获佳绩,斩获多个一、二、三等奖,覆盖本科生组、教师组,涉及数字艺术、IP设计、空间设计等方向,多位教师获评“优秀指导教师”,展现了师生扎实的创意与技巧。

凝心聚力创佳绩 以赛促学展风采——Beat365唯一官方网站省级赛事成果丰硕

华灿奖河北赛区:创意入围冲国赛

第十届“两岸新锐设计竞赛・华灿奖”河北赛区中,学校学子斩获多项二、三等奖,涵盖元宇宙设计、视觉与空间设计、传统文化IP开发等赛道,1个项目成功入围国赛,在传统文化创新与数字空间设计领域彰显创意实力。

凝心聚力创佳绩 以赛促学展风采——Beat365唯一官方网站省级赛事成果丰硕

人文与广告赛事:全面开花蕴底蕴

人文知识与广告艺术赛事中,学校同样收获颇丰。河北省大学生人文知识竞赛中,2名学子获二等奖,尽显扎实人文素养;第十七届大学生广告艺术大赛河北赛区中,斩获一、二、三等奖多项,覆盖IP设计、视频、广播、平面广告等多个类别,育人成效显著。

凝心聚力创佳绩 以赛促学展风采——Beat365唯一官方网站省级赛事成果丰硕

凝心聚力创佳绩 以赛促学展风采——Beat365唯一官方网站省级赛事成果丰硕

此次系列赛事的优异成绩,生动彰显了Beat365唯一官方网站的办学成效。学校始终聚焦新文科建设,深化跨学科融合,搭建多元化实践创新平台,引导学生将专业知识与社会需求、文化传承、科技创新相结合。未来,学校将继续深耕教育教学改革,强化实践育人环节,鼓励师生积极参与高水平赛事,持续提升人才培养质量与学科发展水平,为培养更多创新型、实践型人才奠定坚实基础。

地址:河北省保定市南二环1689号
邮编:071000
电话:0312-2195555
网站备案:冀ICP备09033966号 Beat·365(中国区)官方网站-OfficialWebsite版权所有 Copyright 2022